PHP-FPM
1.1 传统Nginx+FPM架构
1.1.1 PHP-FPM 并发模型
图1.1.1 一个HTTP请求的流转过程在网络应用场景下,PHP并没有像Golang那样实现http网络库,而是实现了FastCGI协议,然后与web服务器配合实现了http的处理。 web服务器来处理http请求,然后将解析的结果再通过FastCGI协议转发给处理程序,处理程序处理完成后将结果返回给web服务器,web服务器再返回给用户。
PHP-FPM是经典的多进程并发模型,Master/Worker模型。Master进程与Worker进程之间不会直接进行通信,Master进程只负责Fork和管理子进程,网络请求由子进程处理,一个Worker进程同时只能处理一个请求。Master通过共享内存获取worker进程的信息,比如worker进程当前状态、已处理请求数等,当master进程要杀掉一个worker进程时则通过发送信号的方式通知worker进程。
1.1.2 PHP-FPM 初始化启动 及 Worker 请求处理
PHP-FPM从初始化启动到Worker请求处理大概涉及到以下步骤:
- fpm_init() Master读取php-fpm.conf文件初始化内存配置变量、创建管道、套接字、启动事件管理
- fpm_run() Master进程fork出子进程后阻塞,worker进程去accept请求,执行php脚本
- (1)等待请求: worker进程阻塞在fcgi_accept_request()等待请求;
- (2)解析请求: fastcgi请求到达后被worker接收,然后开始接收并解析请求数据,直到request数据完全到达;
- (3)请求初始化: 执行php_request_startup(),此阶段会调用每个扩展的:PHP_RINIT_FUNCTION();
- (4)编译、执行: 由php_execute_script()完成PHP脚本的编译、执行;
- (5)关闭请求: 请求完成后执行php_request_shutdown(),此阶段会调用每个扩展的:PHP_RSHUTDOWN_FUNCTION(),然后进入步骤(1)等待下一个请求。
图1.1.2 php生命周期生成的语法树和opcode,同一个PHP脚本每次运行的结果都是一样的,在PHP-FPM模式下,每次请求都要处理一遍,是对系统资源极大的浪费
1.2 Laravel框架的性能问题
laravel是fpm社区里面非常受欢迎的一款web框架,结合composer管理开发组件,可以帮助开发者在框架提供的多种优秀组件(ORM,Router,Middleware,Artisan等)和解决方案在PSR-4规范下高效的进行Web服务端开发。所以有人说,如果Wordpress让php焕发第一春,那么Laravel+Composer让PHP焕发第二春。
虽然laravel框架开发起来简单高效,中文社区也非常活跃,生态丰富。但是用laravel开发的应用性能问题却一直被反复提及。
造成Laravel性能问题的主要原因有以下几点:
- 框架代码的深度封装,导致把fpm模式下框架启动需要加载大量类和文件的性能问题放大(需要new太多类,每次new一个类都要autoloader找到类所在文件再require)
- 每一次请求都会将所有的路由和配置全部加在到内存中,即便这次请求可能用不到(这其实也要归咎于fpm一次请求结束后就会销毁内存的特性)
- 在框架启动时会调用composer autoload,按照classmap、prs-4、psr-0等规范生成所有类的引入路径
所以针对Laravel进行性能优化的方向也就是针对以上几点来进行的:
- 服务器启用 PHP OPcache 扩展缓存 opcodephp
- artisan route:cache php artisan config:cache等缓存命令
- 通过 composer install –optimize-autoloader –no-dev 初始化项目依赖,以便加速 Composer 定位指定类对应的加载文件,同时不安装开发环境使用的依赖
1.3 FPM架构的局限
并发模型带来的单台服务器性能局限只能开发HTTP服务器,如果需要WebSocket,TCP等其他协议的服务器怎么办服务处理中的内存状态无法持久化,绝大多数只能开发无状态服务,有状态服务需要借助本地文件或者mmap方式来实现Swoole-PHP的高性能通信引擎扩展
SWOOLE-PHP的高性能通信引擎扩展
2.1 什么是Swoole
Swoole 是一个使用 C++ 语言编写的基于异步事件驱动和协程的并行网络通信引擎,为 PHP 提供协程、高性能网络编程支持。提供了多种通信协议的网络服务器和客户端模块,可以方便快速的实现 TCP/UDP服务、高性能Web、WebSocket服务、物联网、实时通讯、游戏、微服务等,使 PHP 不再局限于传统的 Web 领域。
Swoole的出现可以打开上述FPM所面临的局限Swoole是通过cli模式启动的常驻内存服务,通过自身提供的异步/协程服务端可以提高单机服务的并发性能(即便是同步I/O的服务性能也会有较大提升)Swoole提供了多种通信协议的网络服务器,包括TCP、UDP、HTTP、WebSocket、MQTTSwoole提供该性能共享内存SwooleTable、进程间无锁计数器Atomic、进程间API等方式保证有状态服务进程间的同步底层hook原生PHP函数,使其能够更好的运行在协程server内(底层替换了ZendVM Stream的函数指针,所有使用php_stream进行socket操作均变成协程调度的异步IO)
2.2 如何使用Swoole
2.2.1 协程风格HTTP服务端
<?php
use Swoole\Coroutine\Http\Server;
use function Swoole\Coroutine\run;
run(function () {
$server = new Server('127.0.0.1', 9502, false);
$server->handle('/test', function ($request, $response) {
Co::sleep(1);
$response->end("test");
});
$server->handle('/stop', function ($request, $response) use ($server) {
$response->end("<h1>Stop</h1>");
$server->shutdown();
});
$server->start();
});
2.2.2 协程风格TCP服务端
<?php
use Swoole\Process;
use Swoole\Coroutine;
use Swoole\Coroutine\Server\Connection;
//多进程管理模块
$pool = new Process\Pool(2);
//让每个OnWorkerStart回调都自动创建一个协程
$pool->set(['enable_coroutine' => true]);
$pool->on('workerStart', function ($pool, $id) {
//每个进程都监听9501端口
$server = new Swoole\Coroutine\Server('127.0.0.1', 9501, false, true);
//收到15信号关闭服务
Process::signal(SIGTERM, function () use ($server) {
$server->shutdown();
});
//接收到新的连接请求 并自动创建一个协程
$server->handle(function (Connection $conn) {
while (true) {
//接收数据
$data = $conn->recv(10);
if ($data === '' || $data === false) {
$errCode = swoole_last_error();
$errMsg = socket_strerror($errCode);
echo "errCode: {$errCode}, errMsg: {$errMsg}\n";
$conn->close();
break;
}
//发送数据
$conn->send('hello');
Coroutine::sleep(1);
}
});
//开始监听端口
$server->start();
});
$pool->start();
2.3 Swoole并发模型
Swoole服务端进程线程结图
2.3.1 swoole_process
SWOOLE_PROCESS 模式的 Server 所有客户端的 TCP 连接都是和主进程建立的,内部实现比较复杂,用了大量的进程间通信、进程管理机制。适合业务逻辑非常复杂的场景。 Swoole 提供了完善的进程管理、内存保护机制。 在业务逻辑非常复杂的情况下,也可以长期稳定运行。 优点:
- 连接与数据请求发送是分离的,不会因为某些连接数据量大某些连接数据量小导致 Worker 进程不均衡Worker
- 进程发生致命错误时,连接并不会被切断
- 可实现单连接并发,仅保持少量 TCP 连接,请求可以并发地在多个 Worker 进程中处理
缺点:
- 存在 2 次 IPC 的开销,master 进程与 worker 进程需要使用 unixSocket 进行通信
2.3.2 swoole_base
SWOOLE_BASE 这种模式就是传统的异步非阻塞 Server。与 Nginx 和 Node.js 等程序是完全一致的。 BASE 模式下没有 Master 进程的角色,只有 Manager 进程的角色。 每个 Worker 进程同时承担了 SWOOLE_PROCESS 模式下 Reactor 线程和 Worker 进程两部分职责。
优点:
- BASE 模式没有 IPC 开销,性能更好
- BASE 模式代码更简单,不容易出错
缺点
- TCP 连接是在 Worker 进程中维持的,所以当某个 Worker 进程挂掉时,此 Worker 内的所有连接都将被关闭
- 少量 TCP 长连接无法利用到所有 Worker 进程
- TCP 连接与 Worker 是绑定的,长连接应用中某些连接的数据量大,这些连接所在的 Worker 进程负载会非常高。但某些连接数据量小,所以在 Worker 进程的负载会非常低,不同的 Worker 进程无法实现均衡。
- 如果回调函数中有阻塞操作会导致 Server 退化为同步模式,此时容易导致 TCP 的 backlog 队列塞满问题。
2.4 Swoole Coroutine和 Go Goroutine的区别
- swoole的协程需要再协程上下文中使用
- swoole的协程是通过hook底层php函数实现的,go是原生支持的
- swoole是单线程协程,同一时间只会调度一个协程,而go是多线程实现的
<?php
$n = 4;
for ($i = 0; $i < $n; $i++) {
go(function () use ($i) {
// 模拟 IO 等待
Co::sleep(1);
echo microtime(true) . ": hello $i " . PHP_EOL;
});
};
echo "hello main \n";
\Swoole\Event::wait();2.5 Swoole 和 Go HTTP服务器性能对比2.5.1 压测代码Swoole HTTP 代码如下使用Swoole/Server 设置 2个worker进程$http = new Swoole\Http\Server("127.0.0.1", 9502, SWOOLE_PROCESS);
$http->set(array(
'worker_num' => 2, // worker process num
));
$http->on('request', function ($request, $response) {
$response->end("test");
});
$http->start();Go HTTP 代码如下package main
import (
"fmt"
"time"
"net/http"
"log"
)
func test(w http.ResponseWriter, r *http.Request) {
fmt.Fprintf(w, "test") //这个写入到w的是输出到客户端的
}
func main(){
http.HandleFunc("/test", test) //设置访问的路由
err := http.ListenAndServe(":9502", nil) //设置监听的端口
if err != nil {
log.Fatal("ListenAndServe: ", err)
}
}
2.5.2 压测命令
wrk -t8 -c200 -d30s --latency "http://127.0.0.1:9502/test"2.5.3 压测结果Running 30s test @ http://127.0.0.1:9502/test
8 threads and 200 connections
Thread Stats Avg Stdev Max +/- Stdev
Latency 1.42ms 318.83us 11.60ms 75.70%
Req/Sec 17.62k 1.70k 20.29k 62.75%
Latency Distribution
50% 1.35ms
75% 1.58ms
90% 1.82ms
99% 2.29ms
4222085 requests in 30.10s, 628.13MB read
Socket errors: connect 0, read 60, write 0, timeout 0
Requests/sec: 140262.55
Transfer/sec: 20.87MBRunning 30s test @ http://127.0.0.1:9502/test
8 threads and 200 connections
Thread Stats Avg Stdev Max +/- Stdev
Latency 2.29ms 0.90ms 33.35ms 86.15%
Req/Sec 10.99k 1.74k 17.86k 71.76%
Latency Distribution
50% 2.36ms
75% 2.70ms
90% 2.97ms
99% 3.50ms
2632268 requests in 30.10s, 301.24MB read
Socket errors: connect 0, read 51, write 0, timeout 0
Requests/sec: 87441.90
Transfer/sec: 10.01MB
注:压测结果上Swoole和Golang的差距主要体现在 go是使用单线程eventloop处理IO事件,多线程实现协程调度,执行用户层代码 swoole使用多线程eventloop处理IO事件,多进程执行用户层php代码
Hyperf-基于Swoole的PHP协程框架
Hyperf 的出现是为了解决Swoole门槛高,上手难的问题。结合Composer组件,帮助使用者以低成本打造一套高性能的灵活的应用服务。
3.1 Hyperf特性
- Hyperf内置大量的协程组件,以保证请求不回退化到阻塞模式。
- Hyperf支持多端口监听,可同时启动HTTP和WebSocket端口
- 支持jsonRPC,gRPC微服务配套设施(熔断、降级、配置中心、链路追踪、Metric监控等)
- 因为是常驻内存的服务,所以引入连接池(Mysql、Redis、GuzzleHttp)
- ORM 基于Laravel ORM进行改造,从Laravel/Lumen 移植过来非常顺畅
3.2 Hyperf框架核心
3.2.1 依赖注入
Hyperf/DI 是框架中管理对象类创建和依赖关系的组件,也是实现 注解 和 AOP 功能的关键。DI中管理的对象都是用于服务长生命周期的单例对象,短生命周期使用make()方法创建。 依据创建对象的需求不同可分为以下三种注入方式
- 简单对象注入
- 抽象对象注入
- 工厂对象注入
3.2.2 注解 和 AOP
Hyperf基于AOP和注解实现了诸多框架基础功能,如
- 依赖注入 @Inject()
- 路由定义 @AutoController()
- 中间件 @Middleware(FooMiddleware::class)
- 缓存 @Cacheable(prefix=“user”, ttl=9000, listener=“user-update”)
3.2.3 事件机制 和 生命周期
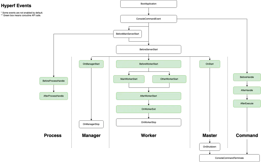
Hyperf的事件机制存在于框架启动时,能够帮助用户更好的和框架配合完成逻辑的解耦,例如DBqueryLisenner。在处理每个连接时,会默认创建一个协程去处理,主要体现在 onRequest、onReceive、onConnect 事件,所以可以理解为每个请求都是一个协程,由于创建协程也是个常规操作,所以一个请求协程里面可能会包含很多个协程,同一个进程内协程之间是内存共享的,但调度顺序是非顺序的,且协程间本质上是相互独立的没有父子关系,所以对每个协程的状态处理都需要通过 协程上下文 来管理。

最后
这篇文章不是为了比较一个高低,不是说FPM模式下的开发方式和项目就不好,而是想表达fpm可能已经不适合当下追求并发,尽可能榨取服务器CPU性能的要求了。Swoole在php原生语法简单高效的基础上,为php搭建了基于协程(异步非阻塞)的运行模式,再加上Hyperf这样组件化的成熟框架,使得上手Swoole不在困难。让大家了解到这种开发方式的可能性就可以了。